



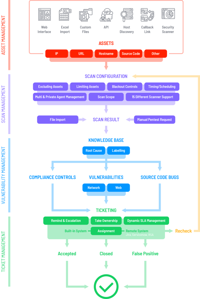
SecFusion is a unified vunerability management platform providing vulnerability management automation solutions.
I designed a fresh brand image for SecFusion in 2020 to express the main aspects of the platform: alertness and unification.
I also worked on SecFusion Website and SecFusion Brochure.











